How to Use This Textbook
Welcome to Screening Shakespeare, an open-access textbook written by Alexa Alice Joubin with an AI Teaching Assistant.
- Click the chat bubble on the lower right of any page to ask the AI Tutor questions.
- Click any of the thematic “tiles” on the homepage to access the contents in a non-linear fashion.
- You may also use the drop-down menu as a more linear “table of contents” to replicate the experience of leafing through a codex book.
- Don’t know where to start? Try “What Is a Film?” here.
- You are more than welcome to cite this book. Here is the bibliographic information: Alexa Alice Joubin, Screening Shakespeare, an open-access interactive textbook, Washington, D.C.: George Washington University, 2022, https://screenshakespeare.org/
Watch this short demo video to gain a better understanding of this open education resource (OER).
This website is designed with the principle of equitable redundancy and multimodal access, providing multiple, curated and self-guided, pathways to the contents. These openly-licensed learning modules cover key concepts of film studies, such as mise-en-scène, cinematography, sound and music, and film theory.
You are cordially invited to “roam around” and chart your own path through the lesson units (presented as “tiles”) which are designed to be read in any order. All the units cross-reference one another. If you do not understand a particular concept, pause your engagement with the unit and take a look at the tile that explains that concept. You can then return to and continue with the current tile.
Alexa Alice Joubin’s open-access AI and this online textbook have been featured in:
Openly-licensed learning modules introduce students to key concepts of film and Shakespeare studies.
Welcome to Screening Shakespeare, an open-access web-based textbook, enhanced by AI features. The online book is written and designed by Alexa Alice Joubin based on her original research. This book is officially part of the OER Commons, a hub for peer-reviewed, vetted, open educational resources.
The openly-licensed learning modules in this Open Educational Resources (OER) introduce students to key concepts of film studies, such as mise-en-scène, cinematography, sound and music, and film theory within the context of film adaptations of Shakespeare’s plays.
This website is designed with the principle of multimodal access. There are multiple pathways to the contents with plenty of cross-references.
Click one of the thematic “tiles” on the homepage to access the contents in a non-linear fashion.
Students can also navigate this site, in a more traditional manner, by way of drop-down menus that replicate the experience of leafing through a codex book.
An award-winning teacher, Alexa has been recognized recently by George Washington University’s Trachtenberg Research Award, an honor established by the President Emeritus, as well as the Writing in the Disciplines Distinguished Assignment Design Award. Writing-in-the-Disciplines courses help students develop a robust writing practice throughout their academic careers, starting with intensive attention to writing in a specific topic area.
Her goal is to ensure equal access to knowledge and to further our understanding race and gender on screen. At George Washington University, she co-founded the Digital Humanities Institute to foster a new campus culture that increases STEM (science, technology, engineering, and mathematics) students’ engagement in the humanities and humanities majors’ digital and visual literacy. She teaches in the Departments of English, Women’s, Gender and Sexuality Studies, Theatre, International Affairs, and East Asian Languages and Literatures.
Pedagogical Principles
Through the study of film adaptations, we learn the art of storytelling while listening for silenced voices in narratives.
Storytelling makes us human, because it helps us understand the human condition in different contexts. Through the study of film adaptations, we learn the art of storytelling while listening for silenced voices in narratives.
Screening Shakespeare, designed with the principles of universal design proposed by the Centre for Excellence in Universal Design, covers four key aspects of filmmaking: film theory, mise-en-scène, cinematography, and sound and music. It draws on film adaptations of Shakespeare as case studies to explain these concepts, beginning with formal and cultural analysis of film as a medium.
Alexa Alice Joubin’s short lecture videos, along with ample short clips and film stills, enhance each learning unit. Screening Shakespeare, as a companion website, offers textual and audio/visual materials to enhance understanding of film as an art form and film adaptations of Shakespeare.
This website is not intended to be a stand-alone online course. This online resource, when used in college courses, brings to life many aspects of filmmaking that audiences tend to overlook.
Why the digital format?
Affordable. Compared to print books, digital textbooks (e-books) save students money. In this instance, it is offered free of charge, thanks to support from the grants.
Flexible. It is more inclusive. Students can listen to this book. Students can search within the book. This book is more portable and can be accessed via many means visually and aurally. Students can study on the go. Students’ diverse learning needs will be supported.
Environmentally friendly. This e-book does not use any paper. It is not only cost-effective and flexible but also environmentally friendly.
Multimodal access. Students can access this book on smartphones and tablets as well as computers and laptops. They can use a screen reader to read its contents out loud.
Collaborative. This book allows for easy sharing of contents to facilitate note taking and access with and via other media formats.
Multimedia. As a film studies textbook, this e-book includes a rich array of videos as case studies. The media are updated every semester. It is more media-rich than traditional print textbooks.
Engaging. Therefore, this e-book is far more engaging thanks to its array of audio clips, film clips, footage, animations, and full-color illustrations (along with alt texts).
Learn more about Joubin’s open-access and open-source AI:
- Joubin, Alexa Alice. “Enhancing the Trustworthiness of Generative Artificial Intelligence in Responsive Pedagogy in the Context of Humanities Higher Education” (2024) DOI: 10.1007/978-3-031-65691-0_11
- Fostering trust in AI-powered tools for education: An interview with Alexa Alice Joubin, JSTOR Blog, April 2, 2025
- AI-Powered Teaching Assistants Can Drive Student Success, EdTech: Focus on Higher Education, March 24, 2025
- Joubin, Alexa Alice. Meta-Cognition and Open-Access Large Language Model, ITHAKA webinar, February 2025 (YouTube)
Funding and Credit
This open-access textbook is written by Alexa Alice Joubin, based on her peer-reviewed research, and co-designed by Joubin, Seth Blackburn (GW Coder program intern for Digital Humanities Institute), and Max Turer (GW coding consultant), in consultation with Misty Trunnell and with instructional designers Cirstabel Ocasio Ilarraza and Noah Bickford of the George Washington University’s Instructional Core, a team within the Libraries and Academic Innovation. Ananya Lal has conducted beta-tests on AI features and the site’s content.
This web-based textbook project is supported financially directly by the George Washington University Public Interest Technology Scholar fellowship (2024-26), Adapting Course Materials for Equity Faculty Grant (news story; project impact) in 2022 and 2024, and a Washington Research Library Consortium Open @ WRLC grant. Phase two of the AI feature is supported by the NSF Institute for Trustworthy AI in Law & Society.
This project is also supported indirectly by the Online Course Development grant in 2021 and 2023, GW Digital Humanities Institute, Trustworthy AI Initiative, and GW Coders. These grants and teams enabled us to create an openly licensed, open-access, online textbook with interactive learning modules.
The second iteration of this online textbook has benefited from the work of Ananya Lal as a beta-tester, particularly regarding its trustworthy AI features, web developer Thao My Tran, who is studying Information Systems, Business Analytics, and Computer Science, as well as the crucial work of Akhilesh Ghanshyambhai Rangani (Master of Science in Computer Science) in consultation with Max Turer (GW front-end web developer).
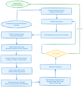
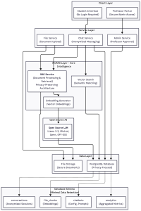
The AI tutor is designed with Retrieval-Augmented Generation (RAG) method. It draws answers from within the crawled data of this website as a pre-set boundary. Our system does not store user data. When users interact with the AI tutor on this site, the messages shared between the chatbot and the user are deleted as soon as the user closes the chatbot screen.



